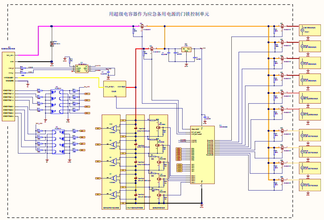
The Crash Power Module (CPM) is a crucial safety redundancy system designed to provide emergency power support for vehicles after a collision or power failure. The core function of CPM is to utilize its built-in supercapacitor as a backup power source to unlock key components such as door locks when the vehicle's main power supply fails (such as power loss due to a collision), ensuring that passengers can evacuate in a timely manner

Starrymicro CPM module adopts a "dual backup + integrated protection" architecture, providing independent backups for each of its three core functions (power supply, control drive, and signal reception), and centrally arranging them in the vehicle's impact-resistant area. It is also equipped with a dedicated collision signal reception circuit to ensure that a single failure does not lead to cascading failures. The module has undergone 500,000 charge-discharge tests and can operate stably in extreme environments ranging from -40°C to 85°C, meeting a 10-year lifespan and matching the vehicle's lifespan of over 10 years

Starrymicro CPM module MCU utilizes the Xinwangwei KF32A151 series of single-chip microcontrollers, which are developed based on the KF32 core architecture and are automotive-grade 32-bit single-chip microcontrollers. The KF32A151 meets the AEC-Q100 automotive reliability certification and supports a Grade 1 automotive-grade operating temperature range. The KF32A151 has a maximum clock frequency of up to 120Mhz, with Flash memory up to 512KB. It also boasts a rich set of peripheral resources, including CAN2.0/LIN/Touch/ADC/DAC/PGA/CMP/PWM/ECCP/LCD, etc

Choosing Shanghai Yongming YMIN for supercapacitors, the SDBH series, a highly sealed and non flammable supercapacitor product with 2.7V/3V 25F lead type 16 * 25 car standard 105 degrees, should be selected. It can respond in milliseconds and provide hundreds of amperes of instantaneous high current in extreme environments such as -40 ℃ ultra-low temperature or+85 ℃ high temperature, ensuring that electronic door locks and windows can still work multiple times after power failure. The product's long service life and high safety (certified by AEC-Q200) are particularly suitable as a permanent integrated safety protection solution


The high side switch uses Lingxin LEN's LNS37100BCQ1SAR, TSSOP-P14 package, input voltage of 4-36V, on resistance of 100mohm, single channel count, output current of 4A, maximum current limit of 7A, error signal and current collection available. The single model can cover scenarios such as emergency unlocking of car doors, window control, and emergency opening of rear trunk. It has vehicle grade certification and can be stably shipped in large quantities

The entire solution has passed IATF16949 system certification and third-party AECQ certification, providing lifelong guarantee for the safety system of new energy vehicles with high reliability, high safety, and wide temperature range performance
Welcome to communicate and contact for information and samples